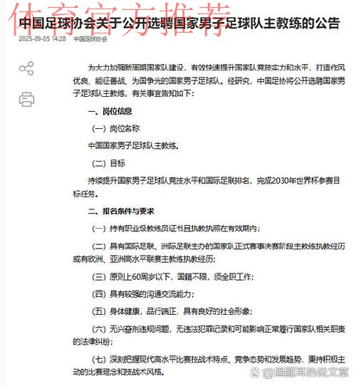
中国足协启动男足国家队主教练选聘工作
在经历了一个又一个令人遗憾的比赛之夜之后,中国男足的一举一动都牵动着球迷的情绪。当“中国足协启动男足国家队主教练选聘工作”的消息正式传出时,人们感受到的,不只是信息本身,而是一种在失望与期待之间反复摇摆的复杂心情。新帅人选的抉择 不只是换一个主教练 而是在为未来数年的国家队发展路径做出重新定位这一次的选聘 能否真正走出惯性思维 实现理念和体系的更新 成为外界关注的核心焦点
从表面上看 足协启动选聘程序 是一个相对常规的管理动作 但如果将它放入中国足球的历史脉络中 便不难发现 这背后隐藏着更深层的结构性问题 多年来 中国男足历经多任主教练 更换频率之高 远超一般成熟足球国家的节奏 一旦出现成绩不佳 舆论压力上升 主教练往往成为最先被调整的位置 然而 频繁更换主帅 却未能成就稳定的技战术体系 和清晰的人才培养路径 这正是当前讨论中国足协选聘新任主教练时 必须正视的现实背景

要理解此次选聘的意义 首先需要厘清一个关键问题 中国男足究竟需要什么样的主教练 长期以来 关于“洋帅还是本土教练”的争论从未停歇 一方认为 世界先进足球理念多掌握在外籍教练手中 他们更懂得现代足球的运行逻辑 能够带来观念与方法上的升级 另一方则强调 本土教练更熟悉中国球员的特点 更了解中超联赛和青训实际 更容易在沟通与文化认同上减少摩擦 实际上 真正决定主帅成败的 并非国籍标签 而是其是否能够构建起一套适合中国球员的体系 并获得足够长的时间去打磨与坚持
如果回顾过往案例 不难发现 一些教练的短暂成功很大程度上依赖临时性动员和精神刺激 比如通过封闭集训 加强纪律约束 强调防守反击 等方式在短期内抢分 但这种“赛事型备战”难以转化为体系建设 一旦对手熟悉套路 或球员年龄结构发生变化 成绩便难以为继 与之形成对比的是 世界上那些长期保持竞争力的国家队 无论主教练如何更替 都能在技战术风格 人才选拔标准 乃至心理建设方面 展现出明显延续性 中国足协这次启动男足国家队主教练选聘工作 如果仍旧停留在“救火思维” 而不是“系统重建” 很可能再一次错失窗口期
在选帅逻辑上 一个被反复提及却常常被忽略的关键词是 “匹配” 具体来说 至少包括三种层面的匹配 首先是主教练的技战术理念 与现有球员结构的匹配 例如 中国球员整体身体对抗能力有限 但在某些位置具备技术灵活和跑动覆盖的优势 那么 选择完全以高对抗 高压迫为核心的战术体系 就会增加执行难度 其次 是主教练的管理方式 与中国足球环境的匹配 有的教练擅长将全部权力集中化 需要俱乐部 联赛 甚至青训全面配合 而现实中 中国足球生态仍存在多方利益博弈 如果没有足协层面的制度保障 再强势的主帅也难以落实长远规划 再次 是主教练的职业规划 与国家队发展周期的匹配 一位真正适合中国男足的教练 必须在心理上做好长期陪伴和阶段调整的准备 而不是只将中国队视为短期履历的一站

在这一点上 可以做一个简单的对比案例 某些亚洲竞争对手 在完成国家队主教练更新时 通常会以八年甚至更长周期来考量 项目不仅包括国家队成绩 还涵盖联赛风格引导 青训理念输出 教练员培训等一整套体系建设 内容 通常采用“国家队主帅 技术总监 青训体系负责人”相互配合的结构 而不是把所有希望压在一个“奇迹教练”身上 相比之下 中国足球过去常常把选帅当作“豪赌” 把晋级某届大赛视作唯一目标 忽视了过程与根基的打磨 这一次 足协在宣布启动选聘程序时 若能同步向外界披露更系统的规划蓝图 将有助于降低外界对于“又一次简单换人”的担忧
在现实操作层面 中国足协启动男足国家队主教练选聘工作 也面临舆论和专业之间的平衡问题 一方面 舆论环境更加开放透明 球迷和媒体对于候选人履历 数据风格的讨论极为热烈 甚至会通过社交平台形成一定的舆情压力 另一方面 真正的专业评估 又往往需要静下心来 分析大量比赛录像 与候选人深度沟通 评估其对中国足球环境的理解能力与适应能力 如何在公开透明和专业审慎之间找到平衡 是这次选聘必须解决的程序性课题 如果仅仅为了回应公众情绪而仓促决策 只会为未来埋下新的不稳定因素

从球队内部运行角度看 新主教练的到来 不只是更衣室的“权力重置” 更是训练内容 比赛风格 心理预期的系统重构 过去某些时期 中国男足在短时间内经历多次教练更迭 球员群体很难真正建立起对某一套技战术理念的深度信任 也无法形成在高压比赛中自动执行的本能反应 一旦体系缺乏延续 球员就会趋向保守 在场上更多依靠个人经验而非整体配合 造成“看似在拼 实则无序”的表象 因此 这次主帅选聘 不应仅仅关注候选人能否带来短期结果 还要评估其是否具有构建稳定风格和培养新一代骨干球员的能力
值得注意的是 在当代足球环境下 国家队主教练的工作内容 已远非传统意义上的“排兵布阵”那么简单 信息技术 数据分析 运动科学 心理辅导等领域 都在深刻改变足球团队的运作方式 一名具有前瞻意识的教练 通常会携带一个专业分工清晰的团队 通过数据模型分析对手特点 通过身体负荷监控优化训练节奏 通过心理干预减轻球员在重大比赛中的压力 中国足协在启动选聘工作时 如果仍只把焦点聚焦在主教练个人 而忽视其背后的团队能力 很容易低估现代足球的复杂度 真正意义上的选帅 应该是选一套完整的工作方法 而不仅是一张知名教练的名片
从更宏观的角度看 这次选聘还折射出中国足球改革进程中的一个关键命题 即 国家队在整个足球体系中的定位 在一些足球强国 国家队更多扮演“金字塔顶端展示层”的角色 其表现固然重要 但根基在联赛和青训 在中国 足球发展长期呈现“重国家队 轻基础”的倾向 一旦有重大赛事 国家队压力骤升 资源短期向上集中 但赛后又迅速回落 缺乏持续性 这一次 中国足协启动男足国家队主教练选聘工作 如果能在话语体系中 更多强调与青训联动 与联赛节奏衔接 与校园足球和地方足协协同等内容 将有助于在观念层面进行一次必要的纠偏 国家队主帅应当成为连接各层级足球资源的枢纽 而不是孤立存在的“结果承担者”

从球迷角度来看 人们对于新帅的期待往往高度情绪化 既渴望看到性格鲜明 敢于担当的领军人物 又担心再次经历“高开低走”的剧情 这种复杂心态背后 实则是一种长期缺乏稳定成果带来的信任透支 因此 在对外沟通时 足协更需要通过清晰的信息传递 给球迷一个相对理性的预期 例如 在选帅公布时 不仅公布合同年限 还可以强调阶段性目标 不必一开始就把“冲击世界大赛八强”等目标挂在嘴边 而是更务实地提出 重建队伍信心 提升比赛执行力 改善技战术细节 等可量化考核的内容 如此一来 当主教练与足协的目标更加透明且合理 社会舆论环境也更有利于球队成长
纵观整个过程 不难发现 这一次中国足协启动男足国家队主教练选聘工作 不应被视作单纯的人事安排 而应理解为一次重新思考“我们要怎样的中国男足”的契机 如果说过去的选帅更多是围绕短期成绩展开 那么如今 在多次教训累积之后 更应将焦点放在体系构建 人才培育 和文化塑造上 只有当主教练的理念 与足协的治理逻辑 联赛的运行模式 青训的培养方向 达成相对一致时 中国男足才有可能真正摆脱“换帅即换方向”的恶性循环 在这个意义上 新主帅的名字固然重要 但更重要的是 这次选聘所传递出的方向信号 是否足够坚定和清晰


QQ客服